call now

+65-6391 9891

PCB design service and turnkey electronic engineering solutions

Get Adobe Flash player

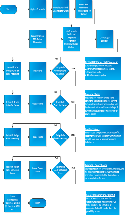
PCB Design Flow

Our PCB designers are all trained to perform 100% manual placement and routing of your board. We will constantly review the design with customer to obtain approval.

In post-process, we generate all necessary Gerber manufacturing files, and perform Gerber review and check among our PCB designer internally. The reliability of the Gerber data greatly reduces front-end queries from the PCB manufacturer and allow faster turn-around time and reduced tooling costs.

With regular in-house design reviews and consultation with customers, we are able to provide the highest quality of PCB design to our customers’ requirement on time, every time.

Design Capabilities

  • High Layer Count PCB
  • Blind, Buried & Micro Via
  • Mixed-Signal Design
  • High-Power Circuit Design
  • High-Speed Design
  • High-Density Design
  • Micro-BGA and BGA
  • Matched Length Traces
  • Controlled Impedance For Single Ended & Differential
  • EMI/EMC Compliance
  • Embedded Resistor
  • HDI Technology
  • COB
  • Flex Design
  • Rigid Flex Design
  • MCM
  • RF Design

Design Verification

  • DFM & DFT
  • IPC & Mil Standard
  • EMC / EMI
  • Hi-Speed rules
  • Gerber checking using CAM tool
  • In-process cross QC

Design Deliverables

  • Fabrication Drawings
  • Assembly Drawings
  • Gerber Data
  • Drill Data
  • Design Database
  • Customized Output Files

Design Tools / Skills

  • Mentor Graphics - Board Station
  • Mentor Graphics - PADS
  • Altium Designer
  • Cadence (Allegro)
  • CAM 350 / Camtastic 2000
  • PROTEL99SE
  • Eagle
  • Express PCB

PCB Design Samples